
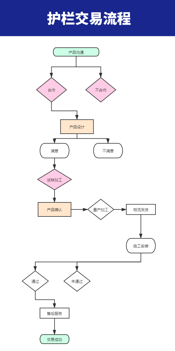
第一步、產品溝通。確認產品外觀、風格,樣式、尺寸、價格。
第二步、研發設計。由于技術部設計產品。
第三步、試樣加工。設計完成后,由客戶確認,確認無誤后,支付定金,產品進入試樣加工。
第四步、產品確認。樣品加工完成后,交由客戶確認。
第五步、量產加工。客戶對樣品確認后,交付尾款,產品進入批量生產。
第六步、物流發貨。根據雙方簽訂的合同,按約定時間通過專車或物流發貨,物流運費由雙方協商。
第七步、施工安裝。提供安裝服務(產品采購價格會更高一些),不提供安裝服務,采購價格相對低一些。不管護欄生產廠家自身是否提供安裝服務,一般都會為客戶解決安裝問題,具體由雙方協商。
第八步、售后服務。安裝完成后,交付驗收,提供售后服務。









